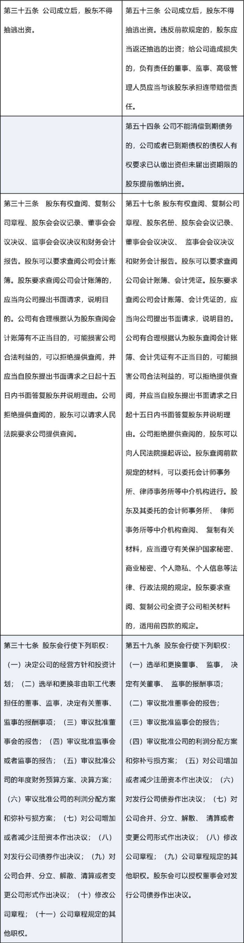
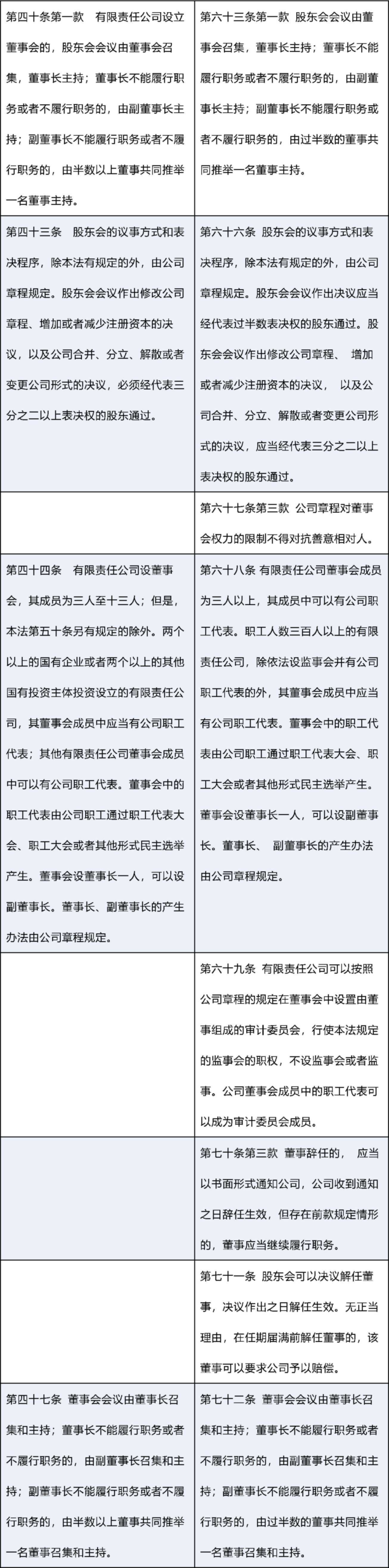
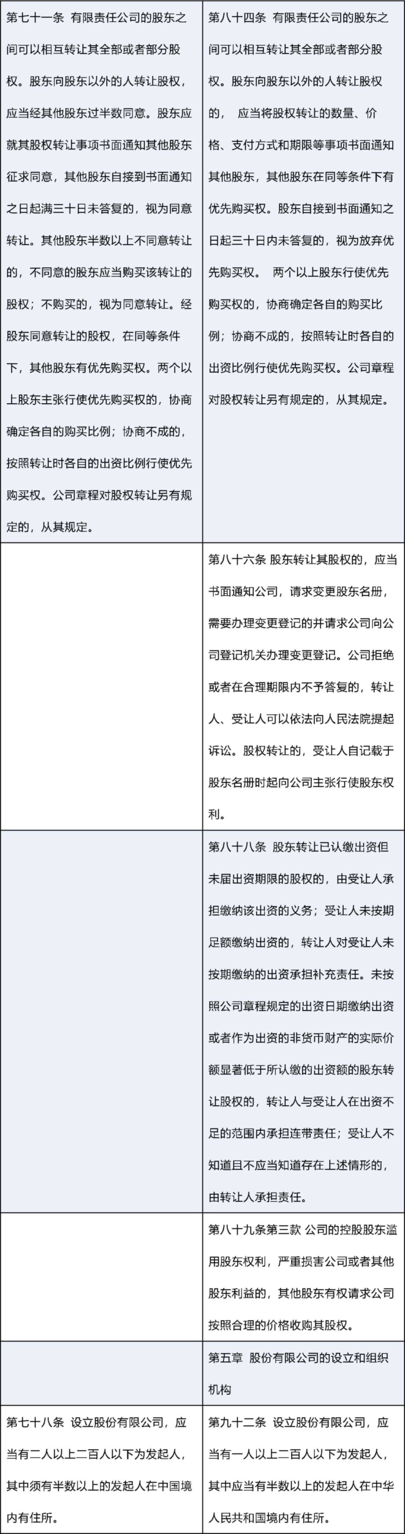
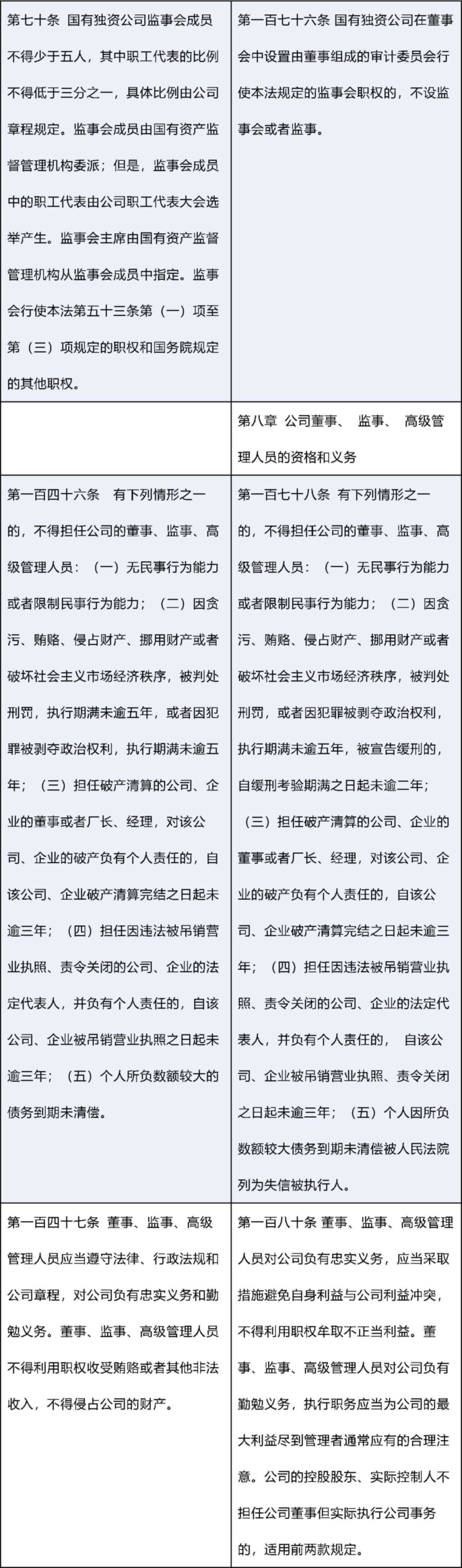
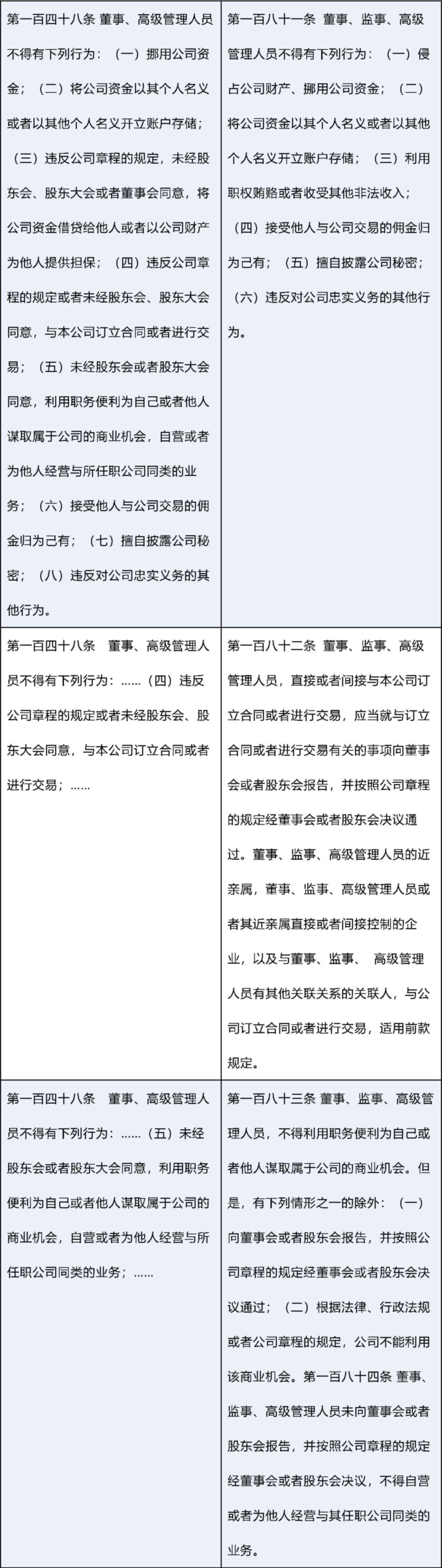
一图看懂│新修订《公司法》: 新旧条文对照表
2023年12月29日,十四届全国人大常委会第七次会议修订通过《中华人民共和国公司法》,自2024年7月1日起施行。新《公司法》修订,是1993年《公司法》以来的第六次修改,也是规模最大的一次修订,删除了2018年《公司法》中16个条文,新增和修改了228个条文,新公司法共15章、266条,较之现行公司法实际增减、修改超过四分之一,其中实质性修改112个条文。
























证券名称:乐竞股份 股票代码:002495
2023年12月29日,十四届全国人大常委会第七次会议修订通过《中华人民共和国公司法》,自2024年7月1日起施行。新《公司法》修订,是1993年《公司法》以来的第六次修改,也是规模最大的一次修订,删除了2018年《公司法》中16个条文,新增和修改了228个条文,新公司法共15章、266条,较之现行公司法实际增减、修改超过四分之一,其中实质性修改112个条文。























